Principles and Classification of Radar Systems

Radar, an acronym for Radio Detection And Ranging, is an electromagnetic system that detects and locates objects by transmitting radio waves and analyzing the reflected signals. It can determine an object’s range, velocity, and angle relative to the system. Primary applications include the detection and tracking of aircraft, maritime vessels, spacecraft, guided missiles, and terrestrial vehicles.
1. Taxonomy of Radar Systems
Radar systems are primarily classified based on their waveform characteristics. The two fundamental categories are:
- Pulse Radar
- Continuous Wave (CW) Radar
1.1 Pulse Radar
This system operates by transmitting short-duration, high-power pulses. The time delay between transmission and reception of the echo is used to calculate the target range. Pulse radars are further subdivided based on their target discrimination capability:
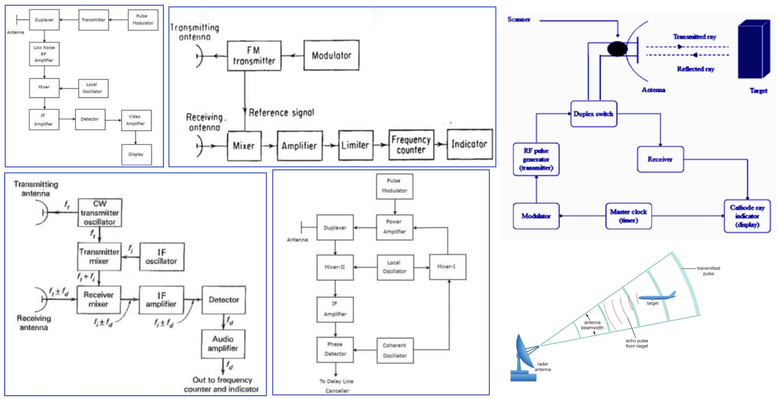
(i) Basic Pulse Radar
Designed to detect stationary targets, this fundamental configuration uses a single antenna for both transmission and reception, facilitated by a duplexer. The operational chain is as follows:
- Pulse Modulator: Generates a train of repetitive pulses to modulate the carrier wave.
- Transmitter: Amplifies and radiates the pulse-modulated signal via the antenna.
- Duplexer: A microwave switch that alternately connects the antenna to the transmitter and receiver, protecting the sensitive receiver from high-power transmission.
- Receiver Chain: The weak reflected signal is amplified by a Low-Noise RF Amplifier, then down-converted to an intermediate frequency (IF) in a Mixer using a stable Local Oscillator (LO) signal.
- IF Amplifier: Selectively amplifies the down-converted signal, improving the signal-to-noise ratio (SNR).
- Detector: Demodulates the IF signal to extract the video (baseband) signal.
- Video Amplifier & Display: Amplifies the video signal for presentation on a display, such as a Cathode Ray Tube (CRT), indicating target presence and range.
(ii) Moving Target Indicator (MTI) Radar
MTI radar is designed to detect moving targets amidst stationary clutter. It exploits the Doppler effect, in which the echo frequency from a moving target is shifted relative to the transmitted frequency. Key differentiating components include:
- Coherent Oscillator (COHO): Provides a stable intermediate frequency reference signal, ensuring phase coherence between transmitted and received pulses, which is essential for Doppler processing.
- Phase Detector: Compares the phase of the received IF signal with the COHO reference. Stationary targets produce a constant phase difference, while moving targets produce a varying phase difference corresponding to the Doppler frequency (f_d).
- Delay-Line Canceller: A signal processing filter that subtracts successive received pulses. Echoes from stationary clutter (with constant phase) cancel out, while echoes from moving targets (with varying phase) produce a residual output, thereby suppressing clutter.
1.2 Continuous Wave (CW) Radar
CW radar transmits a continuous electromagnetic wave rather than pulses. It is primarily used for precise velocity measurement (via the Doppler shift) but cannot inherently measure range without modulation.
- Basic CW Radar comprises a CW Transmitter, a Receiver Mixer (which heterodynes the received signal with a portion of the transmitted signal or an LO signal), and a Doppler Amplifier. The output is a signal at the Doppler frequency (f_d), which is proportional to the target’s radial velocity.
- Frequency-Modulated CW (FMCW) Radar: To enable range measurement, the transmitted CW signal is linearly modulated in frequency (e.g., a sawtooth or triangular sweep). The difference in frequency between the transmitted and received signals at any instant—the beat frequency—is linearly proportional to the target’s round-trip time and, consequently, its range.
2. Specialized Radar Applications
- Doppler Radar: A broad term for radars (pulse or CW) specifically designed to extract velocity information using the Doppler effect. Applications are extensive, including aviation, meteorology, and speed enforcement.
- Weather Radar: Utilizes pulsed Doppler techniques to measure precipitation intensity and wind velocity. Advanced systems employ dual-polarization to discriminate between rain, snow, hail, and other hydrometeor types.
- Mapping / Synthetic Aperture Radar (SAR): Used for geographical imaging and remote sensing. SAR synthesizes a large antenna aperture by moving a real antenna along a path, achieving high-resolution imagery of stationary surface features.
- Navigational Radar: A class of pulse radars (e.g., marine radar) optimized for collision avoidance and navigation by providing bearing and range to surrounding objects and landmasses.
3.0 Comparative Analysis: Advantages and Limitations
Advantages:
- All-weather, day-night capability, with signals penetrating fog, rain, snow, and darkness.
- Capable of long-range detection and tracking.
- Can distinguish between stationary and moving targets (with appropriate processing).
- Provides simultaneous multi-target tracking.
Disadvantages:
- Limited Resolution: Difficulty in resolving multiple closely spaced targets.
- No Color or Optical Detail: Cannot identify the color or provide detailed visual identification of a target.
- Limited Penetration: Generally, it cannot detect objects submerged in water or buried deeply underground without specialized low-frequency systems.
- Susceptible to various forms of interference and electronic countermeasures.
Appendix: Key Terminology
- MTI (Moving Target Indicator): A signal processing technique used in pulse radar to suppress clutter from stationary objects and enhance the display of moving targets.
- Doppler Effect: The change in frequency of a wave in relation to an observer moving relative to the wave source. In radar, it is used to measure a target’s radial velocity.
- Duplexer: A device that allows a single antenna to be used for both transmission and reception.
